2026国际足联世界杯 - 官方中文网站 - FIFA World Cup 2026
搜索
其他搜索结果
在校师生
|
教职员工
|
毕业员工
|
经理投诉信箱:76382943@qq.com
网站首页
关于我们
2026世界杯官网简介
历任领导
现任领导
公司视频
公司荣誉
专业设置
供用电技术
电力系统继电保护技术
热能动力工程技术
风力发电工程技术
太阳能光热技术与应用
光伏材料制备技术
光伏工程技术
热工自动化技术
新能源装备技术
人才培养方案
人才培养
实验实训
教学动态
规章制度
资料下载
党团工作
组织机构
党团动态
党性教育
科学研究
科研平台
科研管理
技术服务
科研动态
科研成果
团队队伍
团队建设
名师工作室
教师风采
先锋模范
校园文化
员工风采
新能源之星
院刊
优秀毕业生
交流合作
交流合作
人才招聘
招生宣传
就业招聘
创新创业
关于我们
专业设置
人才培养
党团工作
科学研究
团队队伍
校园文化
交流合作
人才招聘
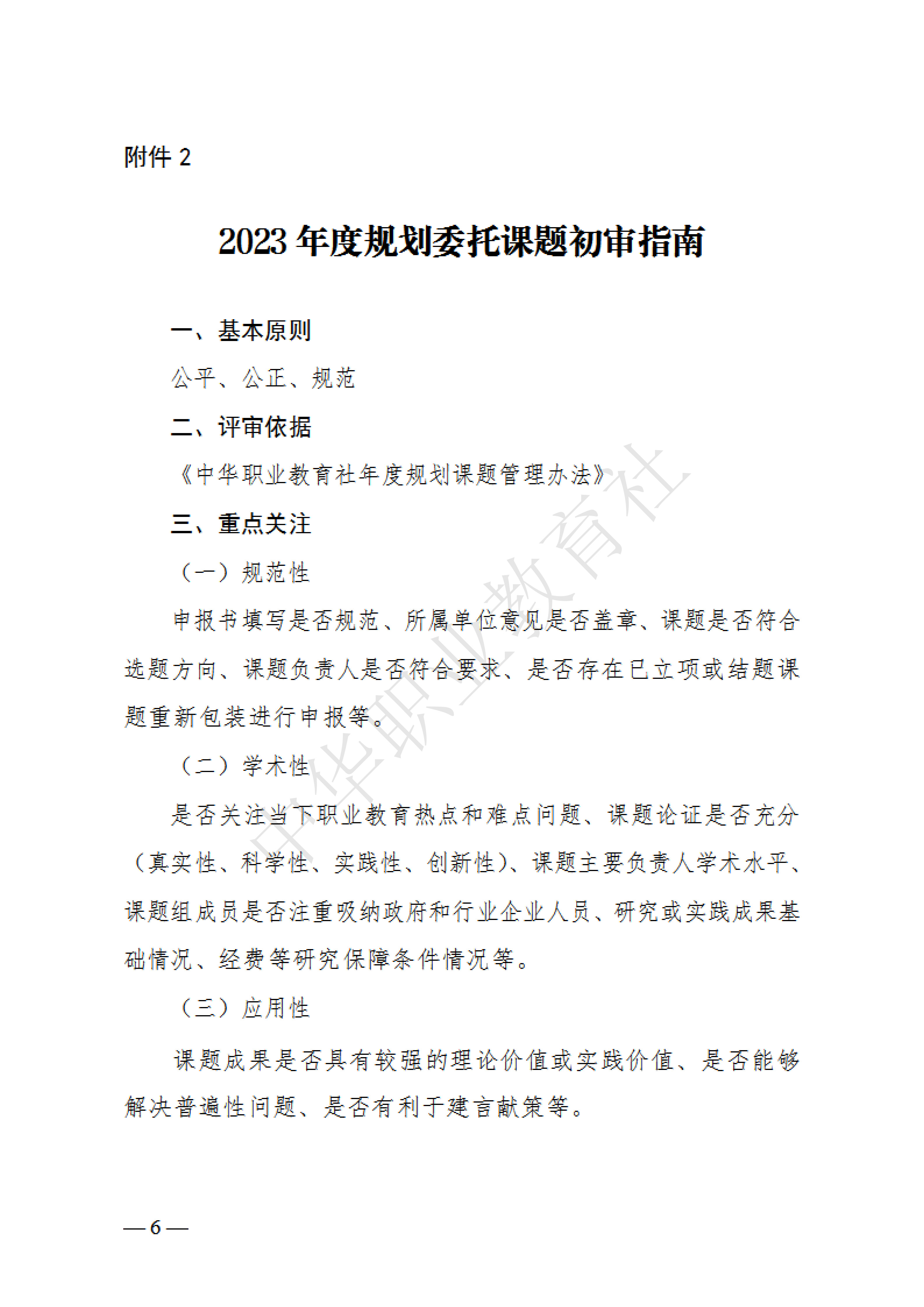
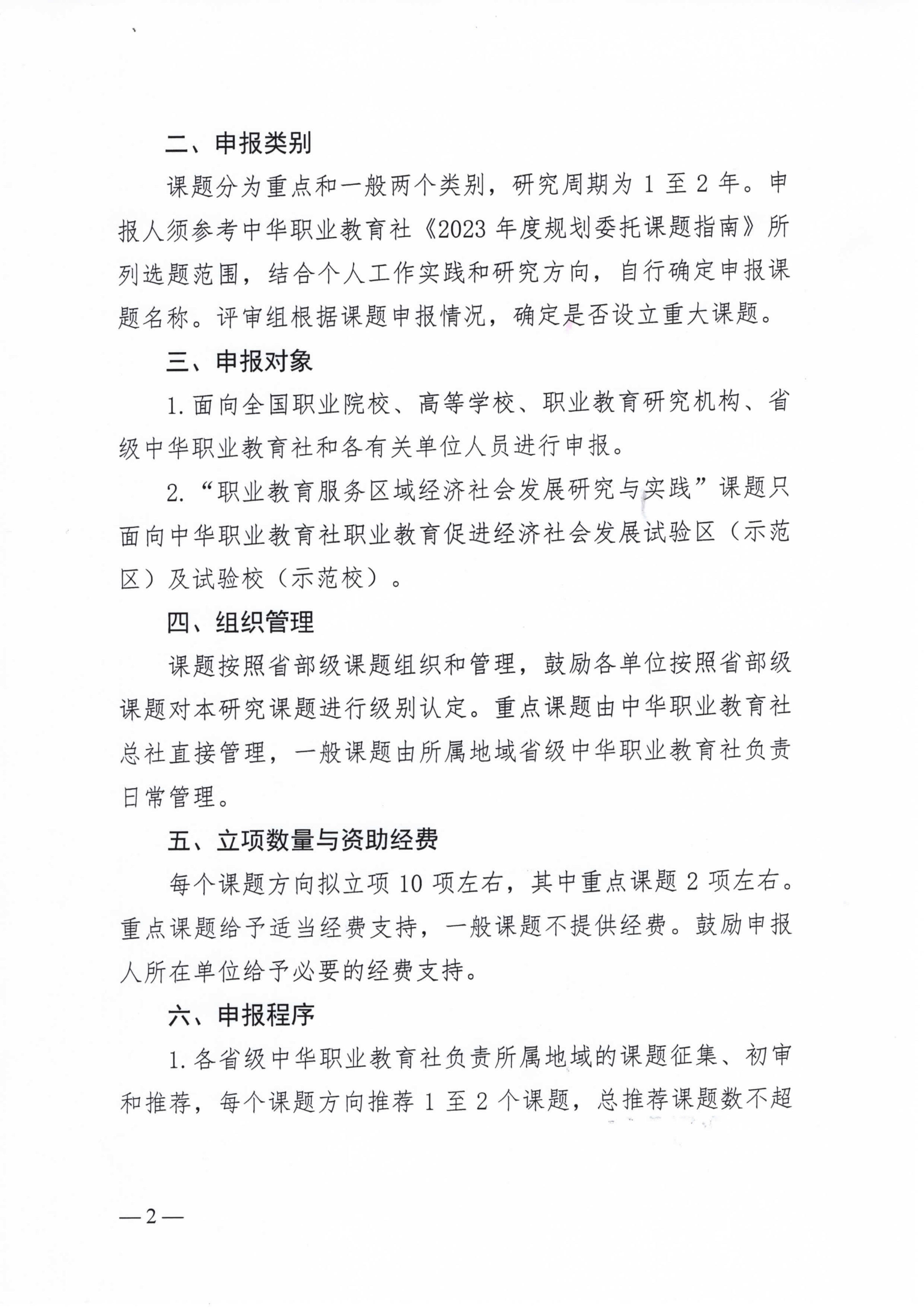
关于组织上报中华职业教育社2023年度规划委托课题的通知
发布时间:2023-03-17 16:02:46 来源:2026世界杯官网 阅读量:
420
发布时间:2023-03-17 16:02:46 | 阅读量:
420
上一篇:
关于2021年度甘肃省新能源职教集团研究项...
下一篇:
关于举办 2023 年甘肃省防震减灾科普讲解...
分享到:
友情链接
院领导邮箱
党支部书记、经理程明杰:76382943@qq.com
党支部副书记李亮:113140069@qq.com
副经理张振伟:756667380@qq.com
副经理张康:393934029@qq.com
常用链接
办事大厅
中国知网
甘肃省新能源科技创新平台
甘肃省新能源职教集团
联系我们
地址:酒泉市肃州区解放路66号
邮编:735000
版权所有@2026世界杯官网
备案号:陇ICP备05004111号-6
Copyright ◎ 2026国际足联世界杯 - 官方中文网站 - FIFA World Cup 2026 版权所有